It’s a fascinating phenomenon that many sales forces seem to live in a magical land where employees get promoted into sales management roles based on how well they did a completely different job (selling). Then, in some mystical, mysterious way, these new sales managers are expected to know how to conduct pipeline reviews and develop forecasts in addition to hire, motivate, diagnose performance issues, field train, coach, manage and lead a team of sellers. All without training or coaching on those very things.
This is not limited to wholesale distribution, by any means, but I do still see it occurring in our noble profession, even today.
We’re on the Right Track
Now, that said, there has also been positive change in our profession recently. Given:
- the industry disruption we’ve faced (and still face)
- the changes (and after-affects) thrust upon us by a global pandemic
- the ongoing evolutions in B2B buying behavior
… Forward-thinking company leaders, researchers, educators, consultants, associations and experts like those at my employer and the team here at Distribution Strategy Group are leading the way into an even better future for distributors (or at least for those that are paying attention and taking action).
I’m seeing business-model and sales-model evolutions, smarter and more targeted marketing, the blending of ecommerce and field sales, the optimization of inside sales teams, the intelligent application of technology, the application of strategic pricing methods to increase profits to support other growth initiatives and more.
Yet, while these things are both strategic and critical, to refocus on the point of this post, investments in developing front-line sales managers are not as common. These managers are a key performance lever for change and performance improvement, and when well trained, are truly a force multiplier. After strategic and tactical planning, these managers are your implementation and execution team.
If I had a dollar to spend on sales training, I’d spend 75 cents on the front-line sales managers.
You can’t eat an elephant in one sitting, and I’m not going to try to cover all the gaps I mentioned above in The Challenge section in one article. So, let’s start with purposely teaching front-line sales managers, both new and seasoned, some diagnostic skills for sales management.
Diagnose First, Then Prescribe
The other thing that’s true is that front-line sales managers are incredibly busy. Leaders should do whatever they can to remove non-essential tasks from their plates to free time to engage with their teams and lead, manage and develop them to higher levels of performance. (Is anything they could do more important than that?)
Even with barriers removed, it’s still a busy role. This is one of many reasons why teaching diagnostic skills is important. It’s counter-intuitive, because analysis and diagnosis take time, but the time spent upfront will speed everything afterward, and improve the return on their efforts with their team.
Consider the difference between these two scenarios, where a sales manager says:
Scenario 1:
“Hey Ruth. I’m available next Tuesday and would like to attend some sales meetings with you. What do you have scheduled that day?”
Scenario 2:
“Hey Ruth. Based on my analysis, I’d like to spend time with you when you’re working with buyers in [Stage 3]. When can we do that?”
In the first scenario, any feedback or coaching will be random. If the manager sees anything that she can coach to improve performance, it will be entirely opportunistic and based on luck.
In the second scenario, the manager is purposefully targeting a process stage for a reason, perhaps based on lower-than-average conversion ratios between Stages 3 and 4, based on an analysis of pipeline and opportunity management data. To make this even more effective, the manager can have Ruth do her own analysis, and meet to review her work and compare it to the manager’s analysis. This is a great exercise, will help the rep develop diagnostic skills, and fosters buy-in from the rep, as well.
This is just one possible example, but hopefully it points out the power of diagnostic skills to target areas for performance improvement, that will make a difference in results, when addressed.
How to Actually Do It
For some folks, and understandably so if they haven’t done it before, this is easier said than done. Let’s break it down.
Leading and Lagging Indicators
Leading indicators are the things you do to produce a result. The results are your lagging indicators. Both are important for diagnostic purposes.
If your sellers are prospecting for new business or working with an account to expand and grow results, there are steps they take, or tasks and activities they perform to achieve the desired outcome. By measuring what they do, with whom, how often, and as applicable, when and where they do it, you’ll be better able to predict the outcome, or the lagging result.
In every process, there are stages, objectives, tasks, and exit criteria. The type, amount and frequency of activities can be tracked as leading indicators. Without this, you are left guessing at why the lagging indicators are off target.
[click the image to view a larger version]
For example, for prospecting, who are they targeting, what pre-contact research are they doing, which channels are they using to reach out, and what is their messaging and approach for each? Then, how many contacts (email, voicemail, calls, LinkedIn InMails or comments) do they make per day, and what is their nurturing sequence?
If their role is to set appointments for others, the appointments set and held is their lagging indicator or result. If their role entails opening and managing new opportunities to a successful close, the sale itself is the lagging indicator. It’s contextual and role based.
Note: For a deeper discussion and one example of a report that you can build for diagnosing pipeline metrics and new business development, see this post. To see a detailed webinar deck on various sales metrics across the customer lifecycle, download this (ungated) document.
Use ROAM for Root-Cause Analysis
ROAM is a diagnostic method that helps managers get to the root-cause of performance issues. The acronym stands for Results vs. Objectives, and Activities plus Methodology.
In any area of performance, compare the Results to the Objectives. You are comparing actual performance to the goal, so this can be done for both leading and lagging indicators. When there are shortfalls, prioritize those shortfalls based on the size of the gap, the correlation between the analyzed metric and the result, and the relative importance of the result. This provides focus.
In an area of prioritized shortfall, review the leading indicators to analyze the Activities being performed. Who is doing what with whom, what exactly are they doing, with what frequency, how often and when? When you have activity reporting set up, it makes this easy for managers, and that should be your goal.
Very often, performance can be improved simply by fixing the activities or level of activities. But if not, you must also explore the Methodology of those activities, or how well they are being completed (the quality of execution, meaning the quality of the sales methodology).
In almost 40 years of diagnosing and addressing performance issues that are people or skill related, I have never seen a ROAM analysis fail to find the root cause. That doesn’t mean that there aren’t causes outside of the person and their skills, though, and managers need to be aware of this.
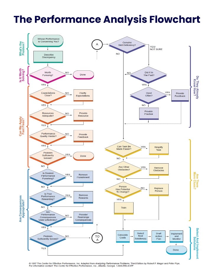
I have found the two tools pictured below to be exceptionally helpful for managers in diagnosing and determining a viable solution.
[click the image to view a larger version]
The Performance Analysis Flowchart is more often used by consultants or sales enablement/sales performance pros, but I have seen managers use it. If you like it, see this site to purchase copies. (I do not benefit from this in any way; I just like it and recommend it.)
The Solutions Chart is from my Sales Coaching Excellence program (adapted from Ferdinand F. Fournies, with permission) and most managers find it very helpful in determining when field training or sales coaching are the right solutions, and also – equally as important – when they won’t fix the issue at hand.
Best Practices (Sales Methodology/Playbooks)
If you haven’t already connected this dot, the one thing that the above method doesn’t give you is exactly what to do to close the performance gap – meaning, the exact right Activities or Methodology to use. This is something that your sales managers must bring to the table, or preferably, that you determine as a company.
It’s best to do it as a team, to align on best practices that produce results with your buyers and customers, with your products or solution sets, and in your industry or sub-vertical of wholesale distribution (electrical, motion control, fluid power, HVACR, plumbing, etc.).
Where does this content come from? It can come from multiple places:
- The known best practices in your industry
- Top performer practices in your company
- Your chosen and adopted sales methodology
- Your sales playbooks (buyer, product, process, and methodology documentation in the form of “plays” that you run)
- Your policies and expectations for activity levels
- Your company’s training programs
- An approved external resource
- Your experience and expertise
- Your rep’s ideas to try
- The “A Players” on your team
- A “B or C Player” who excels at [XYZ].
In a perfect world, to avoid a free-for-all, “tips and tricks” sales culture, I’d prefer to see an aligned and adopted sales methodology that is either based on internal top performer analysis or a commercial sales methodology based on proven-effective practices. But all the above are viable to solve an identified performance issue, and can support your chosen sales methodology, as well.
Don’t Leave It to Chance
Have you ever seen training like this for sales managers? Have you ever gone through it yourself? I’ve done this for employers and with clients, and I know some companies do it, but generally speaking, it’s very rare. Some sales managers learn from a mentor, others through tribal knowledge, some figure things out on their own, and others never do.
Why leave this to chance, with some of the most valuable leaders on your team, in one of the most important functions for your company?
Think about that. It’s worth your time and attention, and I hope this article helps.
If you’d like to dig in deeper or talk about these concepts, reach out and let me know. If this article helps you in any way on your journey toward improved sales effectiveness, please also feel free to share. I’d enjoy hearing about your successes.
Mike Kunkle is an internationally recognized expert on sales enablement, sales effectiveness, sales training, sales coaching, sales management, and sales transformations.
He’s spent over 30 years helping companies drive dramatic revenue growth through best-in-class enablement strategies and proven effective sales systems.
Mike is the founder of Transforming Sales Results, LLC where he designs sales training, delivers workshops, and helps clients improve sales results through a variety of sales effectiveness practices and advisory services.
He collaborated to develop SPARXiQ’s Modern Sales Foundations™ curriculum and authored their Sales Coaching Excellence™ and Sales Management Foundations™ courses.
Mike's book, The Building Blocks of Sales Enablement, is available on Amazon, with others coming soon in 2026, starting with The CoNavigator Method for B2B Selling.

